您当前所在位置:主页 > 要闻资讯 > 行业要闻

鼓励、限制和淘汰产业目录明确!看看与纺织有关的有哪些?

发布时间:2024-01-19|栏目:行业要闻|浏览次数:394

要点速览 


国家发展改革委修订发布《产业结构调整指导目录(2024年本)》,自2024年2月1日起施行。


《产业结构调整指导目录》是引导社会投资方向、政府管理投资项目,制定实施财税、信贷、土地、进出口等政策的重要依据。


●《目录(2024年本)》由鼓励、限制和淘汰三类目录组成。


《目录(2024年本)》共有条目1005条,其中鼓励类352条、限制类231条、淘汰类422条。


中华人民共和国国家发展和改革委员会令

第7号

《产业结构调整指导目录(2024年本)》已经2023年12月1日第6次委务会议审议通过,现予公布,自2024年2月1日起施行。《产业结构调整指导目录(2019年本)》同时废止。

主任:郑栅洁
2023年12月27日

附件:《产业结构调整指导目录(2024年本)》

鼓励类

图片
图片
图片


限制类

图片
图片



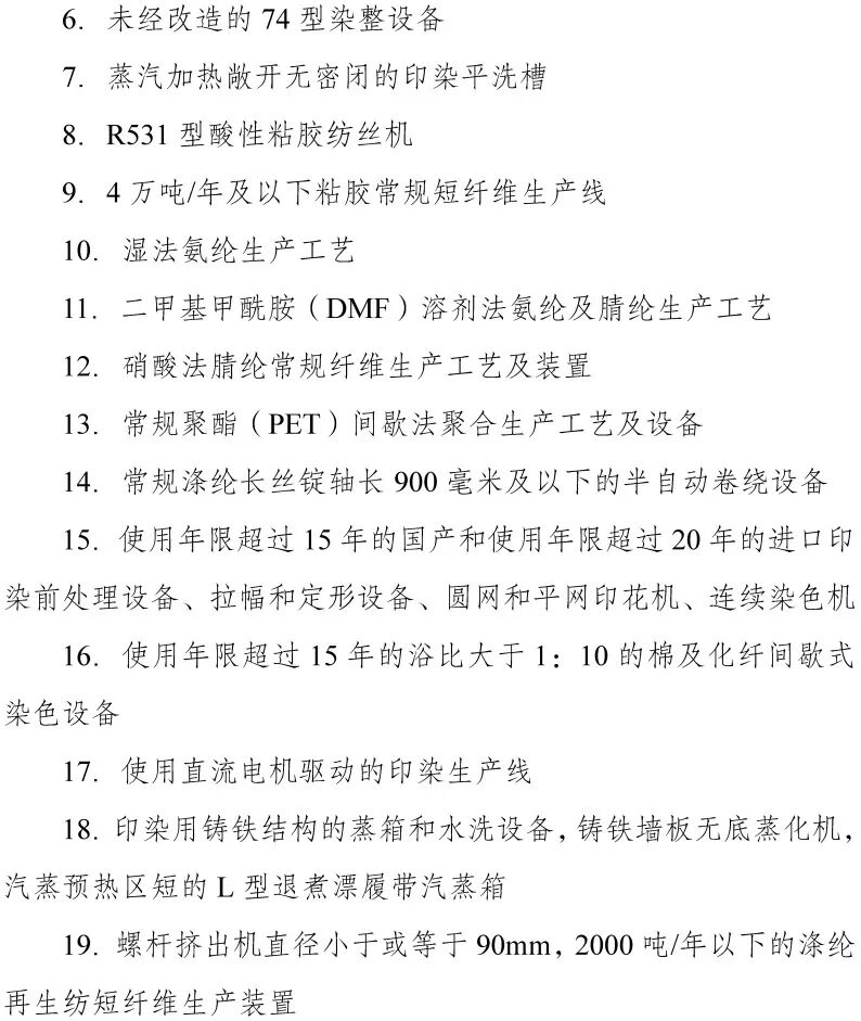
淘汰类

图片
图片




标签:全部
Copyright © 2012-2024 浙江省纺织行业协会 版权所有
电话:0571-87019028 地址:浙江省杭州市上城区恒祺商务中心A座八楼807室 备案号:浙ICP备2023015244号
网站地图百度/谷歌) 技术支持:浙江灏天信用